24小时服务热线
18638319821
新闻资讯
news
春/晖/国/际/认/证/有/限/公/司
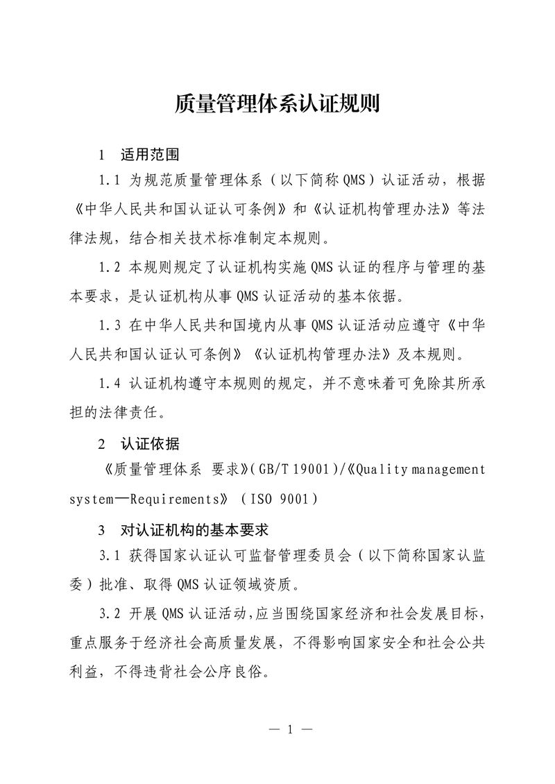
国家认监委公告[2025]第16号-质量管理体系认证规则
发布时间:2025-12-15 13:39:49   浏览:482次

印制版-附件-国家认监委公告[2025]第16号-质量管理体系认证规则_page-0001印制版-附件-国家认监委公告[2025]第16号-质量管理体系认证规则_page-0002印制版-附件-国家认监委公告[2025]第16号-质量管理体系认证规则_page-0003印制版-附件-国家认监委公告[2025]第16号-质量管理体系认证规则_page-0004印制版-附件-国家认监委公告[2025]第16号-质量管理体系认证规则_page-0005印制版-附件-国家认监委公告[2025]第16号-质量管理体系认证规则_page-0006印制版-附件-国家认监委公告[2025]第16号-质量管理体系认证规则_page-0007印制版-附件-国家认监委公告[2025]第16号-质量管理体系认证规则_page-0008印制版-附件-国家认监委公告[2025]第16号-质量管理体系认证规则_page-0009印制版-附件-国家认监委公告[2025]第16号-质量管理体系认证规则_page-0010印制版-附件-国家认监委公告[2025]第16号-质量管理体系认证规则_page-0011印制版-附件-国家认监委公告[2025]第16号-质量管理体系认证规则_page-0012印制版-附件-国家认监委公告[2025]第16号-质量管理体系认证规则_page-0013印制版-附件-国家认监委公告[2025]第16号-质量管理体系认证规则_page-0014印制版-附件-国家认监委公告[2025]第16号-质量管理体系认证规则_page-0015印制版-附件-国家认监委公告[2025]第16号-质量管理体系认证规则_page-0016印制版-附件-国家认监委公告[2025]第16号-质量管理体系认证规则_page-0017印制版-附件-国家认监委公告[2025]第16号-质量管理体系认证规则_page-0018印制版-附件-国家认监委公告[2025]第16号-质量管理体系认证规则_page-0019印制版-附件-国家认监委公告[2025]第16号-质量管理体系认证规则_page-0020印制版-附件-国家认监委公告[2025]第16号-质量管理体系认证规则_page-0021印制版-附件-国家认监委公告[2025]第16号-质量管理体系认证规则_page-0022印制版-附件-国家认监委公告[2025]第16号-质量管理体系认证规则_page-0023印制版-附件-国家认监委公告[2025]第16号-质量管理体系认证规则_page-0024印制版-附件-国家认监委公告[2025]第16号-质量管理体系认证规则_page-0025印制版-附件-国家认监委公告[2025]第16号-质量管理体系认证规则_page-0026印制版-附件-国家认监委公告[2025]第16号-质量管理体系认证规则_page-0027印制版-附件-国家认监委公告[2025]第16号-质量管理体系认证规则_page-0028印制版-附件-国家认监委公告[2025]第16号-质量管理体系认证规则_page-0029印制版-附件-国家认监委公告[2025]第16号-质量管理体系认证规则_page-0030印制版-附件-国家认监委公告[2025]第16号-质量管理体系认证规则_page-0031印制版-附件-国家认监委公告[2025]第16号-质量管理体系认证规则_page-0032印制版-附件-国家认监委公告[2025]第16号-质量管理体系认证规则_page-0033印制版-附件-国家认监委公告[2025]第16号-质量管理体系认证规则_page-0034印制版-附件-国家认监委公告[2025]第16号-质量管理体系认证规则_page-0035印制版-附件-国家认监委公告[2025]第16号-质量管理体系认证规则_page-0036印制版-附件-国家认监委公告[2025]第16号-质量管理体系认证规则_page-0037印制版-附件-国家认监委公告[2025]第16号-质量管理体系认证规则_page-0038印制版-附件-国家认监委公告[2025]第16号-质量管理体系认证规则_page-0039印制版-附件-国家认监委公告[2025]第16号-质量管理体系认证规则_page-0040印制版-附件-国家认监委公告[2025]第16号-质量管理体系认证规则_page-0041印制版-附件-国家认监委公告[2025]第16号-质量管理体系认证规则_page-0042印制版-附件-国家认监委公告[2025]第16号-质量管理体系认证规则_page-0043印制版-附件-国家认监委公告[2025]第16号-质量管理体系认证规则_page-0044